
▲豐原區過去常被視為房市「低估區」,但隨著多項重大建設逐步到位,區域發展潛力逐漸受到重視。(圖/記者陳筱惠攝)
記者陳筱惠/台中報導
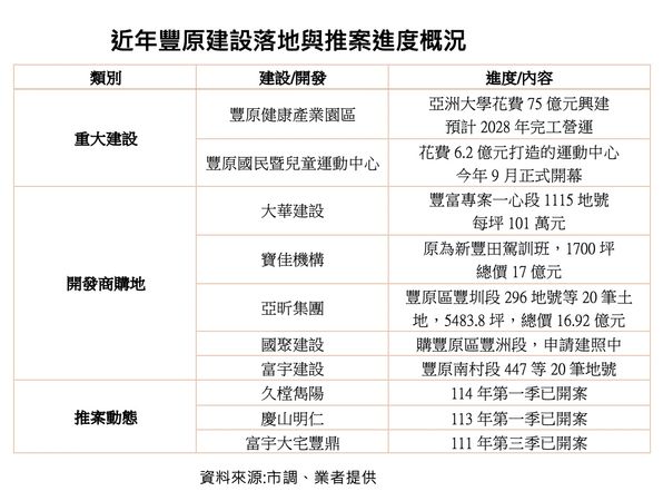
豐原區過去常被視為房市「低估區」,但隨著多項重大建設逐步到位,區域發展潛力逐漸受到重視。今年最受矚目的新案「久樘雋陽」推出後,吸引亞昕、國聚、富宇、大華、寶佳等5大建商接連布局,讓「山城一哥」身價進入重新評估階段。
《地產詹哥老實說》EP277/台灣人瘋買日本房! 永居權?高報酬?專家揭最大陷阱
豐原區擁有國道1號及國道4號雙交流道,近期更因台中捷運紅線延伸案啟動可行性研究,未來有望縮短與科學園區的通勤時間。此外,亞洲大學推動「豐原健康產業園區」及國民暨兒童運動中心正式啟用,讓區域生活機能、休閒資源全面升級。
全向科技房產中心總監陳傑鳴指出:「豐原區交通與生活機能優勢,房價仍屬親民,吸引在地自住族群與中科、后科外溢買盤進場。過去也都是自成一格的穩定區。」

▲寶佳機構近期以17億元取得原新豐田駕訓班1700坪土地。(圖/記者陳筱惠攝)
新案「久樘雋陽」新案基地近千坪,位於健康產業園區及國民運動中心附近,產品規劃主打36至38坪3房、42至43坪3+1房,強調前後棟距寬敞、綠地空間與「健康宅」設計。
寶佳機構近期以17億元,取得原新豐田駕訓班1700坪土地、亞昕集團則以16.92億元購入豐圳段296地號5483.8坪土地、大華建設過去則是以溢價31.7%,取得豐富專案一心段1115地號,每坪達101萬元。

國聚、富宇等建商也陸續插旗,顯示業界普遍看好豐原未來發展。對此,久樘開發銷售部總經理黃照旺表示:「雖然近期建設與話題推升房價,但豐原相較於北屯、西屯等成熟區域,仍具親民優勢,有助自住需求穩定進場,有機會從『低估區』轉型成具成長性與保值性的核心生活圈。」








讀者迴響