
▲輝達(NVIDIA)宣布海外總部將落腳北士科,讓區域房市成為焦點。(圖/記者項瀚攝)
記者項瀚/台北報導
輝達(NVIDIA)海外總部將落腳北士科,讓區域房市成為焦點,最新國泰房價指數點名該區受惠輝達設廠,在整體市場的寒冬中,房價仍續漲。《ETtoday新聞雲》記者整理北士科推案10大建商對區域的看法。
《地產詹哥老實說》EP268/情侶合資買房鬼故事多 律師教戰5大「分手護身符」
全球GPU與AI龍頭輝達(NVIDIA)5月時,宣布海外總部將落腳北投士林科技園區,也讓區域房市成為討論焦點,在當前房市寒冬的環境中,北士科買氣、房價表現依舊強勢。
據最新公布的國泰房價指數報告,Q2全國新案房價微幅走跌,季減0.25%,但台北市仍繳出季增逾4%表現,且特別點名「北士科重劃區受惠輝達設廠效應,拉抬附近區域行情,房價仍持續上漲。」
據《樂居網》今年初至今新案成交349戶,每坪成交均價112萬元,而觀察5月19日輝達宣布後的個案交易,價格明顯走升,像是「達欣文萃」成交單價落在118~132萬元間。
事實上,北士科可分為文林北路側的軟橋段、河岸側的新洲美段,前者發展推案期較早,值得關注的是指標案「潤泰之森」在輝達公布後開賣,目前尚未實登,市場預期其高樓層成交價碼將破150萬元,創軟橋段新高。新洲美段則價差較大,具有河岸景觀的「遠雄泱玥」最高成交單價已達144萬元,未來樺輝建設等建商也將在河岸第一排推出新案。
《ETtoday新聞雲》記者整理北士科推案10大建商對區域的看法,各家在價格策略上有所不同,但共通點是觀察輝達宣布進駐後,消費者信心增強、建案銷售速度明顯增快,皆相當看好北士科發展成形後的房市前景。
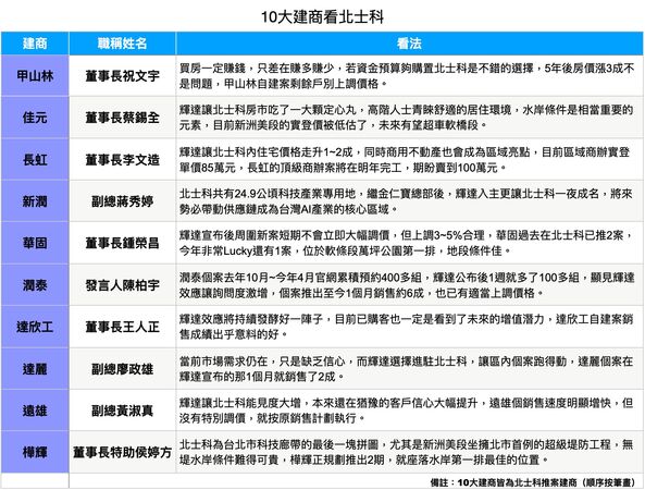
▲10大北士科推案建商對區域的看法整理(點圖可放大)。(表/記者項瀚採訪整理)
北士科10大推案建商看法(順序按筆畫):
甲山林董事長祝文宇表示:「買房一定賺錢,只差在賺多賺少,若資金預算夠購置北士科是不錯的選擇,5年後房價漲3成不是問題,甲山林自建案剩餘戶別上調價格。」
佳元建設董事長蔡錫全表示:「輝達讓北士科房市吃了一大顆定心丸,高階人士青睞舒適的居住環境,水岸條件是相當重要的元素,目前新洲美段的實登價被低估了,未來有望超車軟橋段。」
長虹建設董事長李文造表示:「輝達讓北士科內住宅價格走升1~2成,同時商用不動產也會成為區域亮點,目前區域商辦實登單價85萬元,長虹的頂級商辦案將在明年完工,期盼賣到100萬元。」
新潤興業副總蔣秀婷表示:「北士科共有24.9公頃科技產業專用地,繼金仁寶總部後,輝達入主更讓北士科一夜成名,將來勢必帶動供應鏈成為台灣AI產業的核心區域。」
華固建設董事長鍾榮昌表示:「輝達宣布後周圍新案短期不會立即大幅調價,但上調3~5%合理,華固過去在北士科已推2案,今年非常Lucky還有1案,位於軟條段萬坪公園第一排,地段條件佳。」
潤泰發言人陳柏宇表示:「潤泰個案去年10月~今年4月官網累積預約400多組,輝達公布後1週就多了100多組,顯見輝達效應讓詢問度激增,個案推出至今1個月銷售約6成,也已有適當上調價格。」
達欣工董事長王人正表示:「輝達效應將持續發酵好一陣子,目前已購客也一定是看到了未來的增值潛力,達欣工自建案銷售成績出乎意料的好。」
達麗建設副總廖政雄表示:「當前市場需求仍在,只是缺乏信心,而輝達選擇進駐北士科,讓區內個案跑得動,達麗個案在輝達宣布的那1個月就銷售了2成。」
遠雄建設副總黃淑真表示:「輝達讓北士科能見度大增,本來還在猶豫的客戶信心大幅提升,遠雄個銷售速度明顯增快,但沒有特別調價,就按原銷售計劃執行。」
樺輝建設董事長特助侯婷方表示:「北士科為台北市科技廊帶的最後一塊拼圖,尤其是新洲美段坐擁北市首例的超級堤防工程,無堤水岸條件難得可貴,樺輝正規劃推出2期,就座落水岸第一排最佳的位置。」







讀者迴響