
▲北屯區將迎來史上首間大型百貨,在地人直指:「有望取代百貨龍頭新光三越。」(圖/記者陳筱惠攝)
記者陳筱惠/台中報導
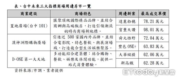
台中市即將迎來西屯區「台中101」、北屯區「漢神洲際購物廣場」與烏日區「D-ONE第一大天地」3大百億級旗艦百貨。其中,北屯區首間大型百貨讓在地人十分期待,直指:「有望取代百貨龍頭新光三越。」
《地產詹哥老實說》EP280/房貸審核「黑名單」? 內行曝:月薪8萬健身教練、高階警官慘遭拒
「漢神洲際購物廣場」即將於年底正式開幕,預計引進近500家國內外品牌,為北台中注入大量人流與商機。新光三越百貨常客黃小姐,是一位坐著輪椅也要逛街的精品VIP,她笑說:「未來3間百貨最看好漢神,南部漢神有夠好逛,精品齊全也很頂級,若未來漢神洲際規格比照高雄,那我應該會拋棄新光。」

至於佔地達18萬5400坪的烏日區「D-ONE第一大天地」,預計2026年底完工,不僅為高鐵特區導入大量消費人潮,更使其住宅市場熱度同步升溫。近期區內新案推陳出新,包括「大華縱橫」以及達麗建設推出的「新高鐵」,都替區域奠基了房價基礎。
而「台北101」未來將攜手國泰人壽共同打造「台中置地」,堪稱目前中部最受矚目的大型商業開發案之一。周邊指標案如規劃21~38坪的「達麗拾穗」,基地是正台灣大道上少見的三面臨路角地,在房市震盪下受到注目。

▲「台北101」將攜手國泰人壽共同打造全新地標「台中置地」,堪稱目前中部最受矚目的大型商業開發案之一。(圖/記者陳筱惠攝)








讀者迴響