記者陳筱惠/台中報導
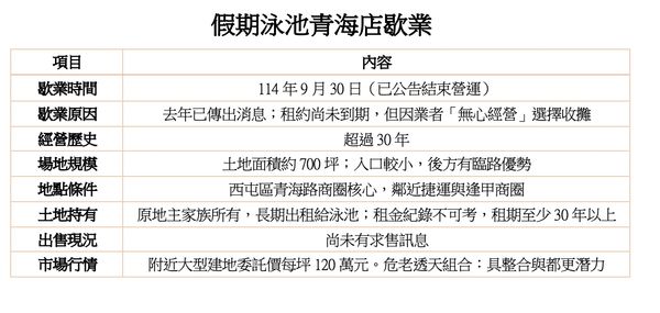
台中西屯區青海路商圈的「假期游泳池青海店」確定將於9月30日結束營運。其實早在去年,就已傳出業者有意歇業的消息,並非突如其來的決定。據同業透露,雖然租約尚未到期,有開出頂讓條件,業者確實是因「無心經營」才是收攤。
《地產詹哥老實說》EP273/「精裝修再送家電」有料? 網紅建商批:最爛策略!拚銷售只有1招

▲台中西屯區青海路商圈的「假期游泳池青海店」確定將於9月30日結束營運。(圖/記者陳筱惠攝)
經營30年的「假期游泳池青海店」,近日正式公告將於9月30日結束營運,訊息一出,讓長年在此上課、運動的學員與住戶都感到不捨,如今宣佈收攤,代表一個世代的回憶即將畫下句點。
位於青海路上,隱身在大馬路內的「假期游泳池青海店」,土地坪數超過700坪,在地經營已30年,周邊鄰居張小姐說:「很小的時候會去,但隨著時間流逝,商圈活絡,但泳池設備沒有翻新、停車位不多等問題,後來就很少去。」

▲該泳池地點兼具交通與商圈優勢,加上700坪的大面積,在區域發展條件下,未來不論轉型為商業設施、複合式開發或住宅產品,都具高度想像空間。(圖/記者陳筱惠攝)
台灣房屋信實台中青海特許加盟店店長廖鴻源表示:「雖然入口較小,但後方仍有臨路優勢,該土地屬於原地主家族持有,過去長期出租給泳池經營,租金紀錄已不可考,但至少租期長達30餘年。目前並未有出售訊息釋出。」
不過,業者有在市場上釋出頂讓訊息,根據頂讓條件得知,每月租金約45萬元,租約大約剩不到2年,知情人士表示:「租約剩餘的時間太少,加上金額不低,又即將進入秋冬,詢問度不高。」

廖鴻源說:「不過該地點臨捷運、青海商圈,市場行情附近大型建地近期委託價格達每坪120萬元,也具備危老優勢,若能整合,土地單坪破百萬是基本行情。」
該泳池地點兼具交通與商圈優勢,加上700坪的大面積,在區域發展條件下,未來不論轉型為商業設施、複合式開發或住宅產品,都具高度想像空間。不過由於地主家族仍持有土地,雖有多家建商有興趣,後續動向仍需觀察。

▲臨捷運、青海商圈,市場行情附近大型建地近期委託價格達每坪120萬元,也具備危老優勢,若能整合土地單坪破百萬是基本行情。(圖/記者陳筱惠攝)
而青海路上其實已經有不少危老的個案將推出,包含親家集團過去收購的土地基地也已築起圍籬,另外富旺國際去年以單坪128.9萬元,搶下青海路上本來美髮業房地,土地面積共計755.81坪,總價高達9.7億元。對此富旺國際董事長林宗毅表示:「新案最快將於明年第一季推出,將規劃超首購產品。」預計總銷將達35億元。






讀者迴響